Pemeringkatan PTS terbaik versi Uniranks 2026 menunjukkan bahwa persaingan kampus swasta di Indonesia semakin rapat dan semakin menarik untuk dibaca secara detail. Di posisi teratas, Telkom University berada pada peringkat Indonesia #11 dan Asia #395 dengan skor 74,2, disusul sangat tipis oleh Binus University di peringkat Indonesia #12 dan Asia #397 dengan skor 74,17. Di bawah dua nama tersebut, daftar sepuluh besar diisi oleh kampus-kampus swasta yang tetap kompetitif pada level nasional dan Asia, sehingga daftar ini layak dijadikan titik awal untuk menyusun shortlist kampus secara lebih serius.
Daftar 10 PTS Terbaik di Indonesia Versi Uniranks 2026
Ringkasan berikut merangkum posisi universitas swasta terbaik di Indonesia 2026 berdasarkan pemeringkatan UNIRANKS untuk Indonesia.
| Peringkat PTS | Nama Kampus | Peringkat Indonesia | Peringkat Asia | Skor |
|---|---|---|---|---|
| 1 | Telkom University | 11 | 395 | 74,2 |
| 2 | Binus University | 12 | 397 | 74,17 |
| 3 | Universitas Muhammadiyah Yogyakarta | 19 | 622 | 68,86 |
| 4 | Universitas Islam Indonesia | 23 | 752 | 66,6 |
| 5 | Universitas Ahmad Dahlan | 24 | 787 | 66,04 |
| 6 | Universitas Muhammadiyah Surakarta | 32 | 1086 | 61,48 |
| 7 | Universitas Dian Nuswantoro | 33 | 1089 | 61,46 |
| 8 | Universitas Muhammadiyah Malang | 37 | 1120 | 61,02 |
| 9 | Universitas Mercu Buana | 38 | 1136 | 60,87 |
| 10 | Universitas Gunadarma | 41 | 1186 | 60,34 |
PTS Terbaik 2026 Nomor Satu: Telkom University
Telkom University menjadi kampus swasta terbaik nomor satu versi Uniranks 2026 dalam daftar ini karena menempati posisi nasional tertinggi di antara PTS, yakni #11 Indonesia, sekaligus #395 Asia dengan skor 74,2. Yang membuat posisi ini semakin penting adalah jaraknya yang sangat tipis dari pesaing terdekat: Binus University hanya tertinggal 0,03 poin dan dua tingkat di Asia. Artinya, puncak persaingan PTS 2026 bukan persaingan longgar, melainkan persaingan elite yang amat ketat.
Analisis Persaingan 10 Besar PTS Terbaik 2026
Jika daftar ini dibaca lebih dalam, terlihat tiga lapisan kekuatan yang jelas. Lapisan pertama adalah dua besar nasional PTS, yakni Telkom University dan Binus University, yang sama-sama sudah masuk Asia top 400. Lapisan kedua adalah UMY, UII, dan UAD yang semuanya masih bertahan kuat dalam peringkat nasional 24 besar. Lapisan ketiga adalah kelompok UMS, UDINUS, UMM, Mercu Buana, dan Gunadarma, yang jarak skornya sangat rapat dan menunjukkan kompetisi yang nyaris saling tempel.
Data skornya memperlihatkan betapa ketatnya persaingan ini. Selisih antara peringkat 1 dan 2 hanya 0,03 poin, sementara rentang skor dari peringkat 6 hingga 10 hanya 1,14 poin. Bahkan Universitas Muhammadiyah Surakarta dan Universitas Dian Nuswantoro hanya terpaut 0,02 poin, sebuah jarak yang sangat kecil untuk ukuran ranking nasional. Ini menunjukkan bahwa membaca daftar kampus swasta terbaik tidak cukup hanya dari urutan; kita juga perlu membaca kedekatan skor untuk memahami peta kompetisinya secara nyata.
Ada temuan lain yang sama pentingnya. Tiga kampus dari Yogyakarta masuk lima besar, yakni Universitas Muhammadiyah Yogyakarta, Universitas Islam Indonesia, dan Universitas Ahmad Dahlan. Ini menegaskan kuatnya posisi Yogyakarta sebagai salah satu pusat pendidikan swasta paling berpengaruh di Indonesia, setidaknya jika dibaca dari daftar Uniranks 2026.
Ulasan Singkat 10 PTS Terbaik Versi Uniranks 2026
1. Telkom University
Telkom University berada di posisi paling atas dalam daftar PTS ini dengan peringkat Indonesia #11, Asia #395, dan skor 74,2. Posisi ini menempatkannya sebagai PTS dengan performa nasional terbaik di daftar 2026.
2. Binus University
Binus University menempel sangat ketat di posisi kedua dengan peringkat Indonesia #12, Asia #397, dan skor 74,17. Jarak yang nyaris tak terlihat dari Telkom University membuat dua kampus ini berada dalam kelas persaingan yang sama-sama sangat kuat.
3. Universitas Muhammadiyah Yogyakarta
UMY menjadi penghuni posisi ketiga dengan peringkat Indonesia #19 dan Asia #622. Kehadiran UMY di tiga besar menunjukkan bahwa kampus swasta berbasis nilai dan tradisi kelembagaan yang kuat tetap sangat kompetitif pada level nasional.
4. Universitas Islam Indonesia
UII menempati urutan keempat dengan peringkat Indonesia #23 dan Asia #752. Posisi ini membuat UII tetap berada dalam kelompok atas PTS nasional dan memperkuat dominasi Yogyakarta di lima besar.
5. Universitas Ahmad Dahlan
UAD berada di peringkat kelima dengan peringkat Indonesia #24, Asia #787, dan skor 66,04. Dengan posisi ini, lima besar PTS 2026 ditutup oleh kampus yang masih bertahan dalam 24 besar nasional.
6. Universitas Muhammadiyah Surakarta
UMS berada di urutan keenam dengan peringkat Indonesia #32 dan Asia #1086. Posisi ini membuka klaster persaingan menengah-atas yang sangat rapat di papan 10 besar.
7. Universitas Dian Nuswantoro
UDINUS menempati posisi ketujuh dengan peringkat Indonesia #33 dan Asia #1089. Jaraknya yang hanya 0,02 poin dari UMS membuat dua kampus ini praktis bersaing head-to-head.
8. Universitas Muhammadiyah Malang
UMM ada di urutan kedelapan dengan peringkat Indonesia #37 dan Asia #1120. Posisinya tetap kompetitif karena masih berada dalam rentang skor yang rapat dengan peringkat 6, 7, 9, dan 10.
9. Universitas Mercu Buana
Universitas Mercu Buana menempati posisi kesembilan dengan peringkat Indonesia #38 dan Asia #1136. Peringkat ini menjaga Mercu Buana tetap masuk ke kelompok inti PTS yang paling menonjol secara nasional.
10. Universitas Gunadarma
Universitas Gunadarma menutup 10 besar dengan peringkat Indonesia #41 dan Asia #1186. Meski berada di posisi ke-10 dalam daftar PTS, kampus ini tetap masuk jajaran atas nasional dalam pemeringkatan Indonesia 2026.
Metodologi Uniranks 2026: Mengapa Ranking Ini Layak Diperhatikan
UNIRANKS menjelaskan bahwa metodologinya bersifat student-centric, holistik, dan 360 derajat. Mereka menilai universitas melalui sepuluh pilar utama, dengan contoh faktor yang disebut eksplisit meliputi student well-being, employability, academic quality, digital transformation, global reputation, dan innovation. Dengan kata lain, ranking ini tidak dibangun semata dari nama besar atau reputasi tradisional, melainkan dari kombinasi indikator yang dirancang untuk membaca pengalaman mahasiswa, kesiapan kerja, mutu akademik, dan kesiapan institusi menghadapi ekosistem pendidikan modern.
UNIRANKS juga menyatakan bahwa proses datanya menggabungkan AI-powered data collection dan web indexing, third-party data partnerships, direct university engagement, stakeholder insights, dan expert audits. Pada level teknis, mereka menekankan bahwa data publik dipindai secara berkelanjutan oleh sistem AI, lalu diperkuat dengan data pihak ketiga, masukan pemangku kepentingan, serta audit pakar untuk verifikasi. Pendekatan seperti ini membuat ranking lebih kaya daripada model yang hanya bergantung pada satu sumber atau satu jenis indikator. ([Uniranks][2])
Yang menarik, halaman metodologi UNIRANKS juga menunjukkan bahwa penilaian mereka memberi bobot pada Employability & Career Success, seperti graduate employment rate, quality of employment, industry partnerships & internships, employer reputation, dan career support services. Selain itu, ada pula indikator Web Impact & Digital Presence yang mencakup SEO performance, website traffic, citation links, digital content quality, dan online academic presence, serta indikator Digitalization & Smart Campus seperti e-learning, smart classrooms, AI-powered chatbots, dan cybersecurity. Ini membuat ranking 2026 terasa lebih relevan dengan kebutuhan calon mahasiswa masa kini.
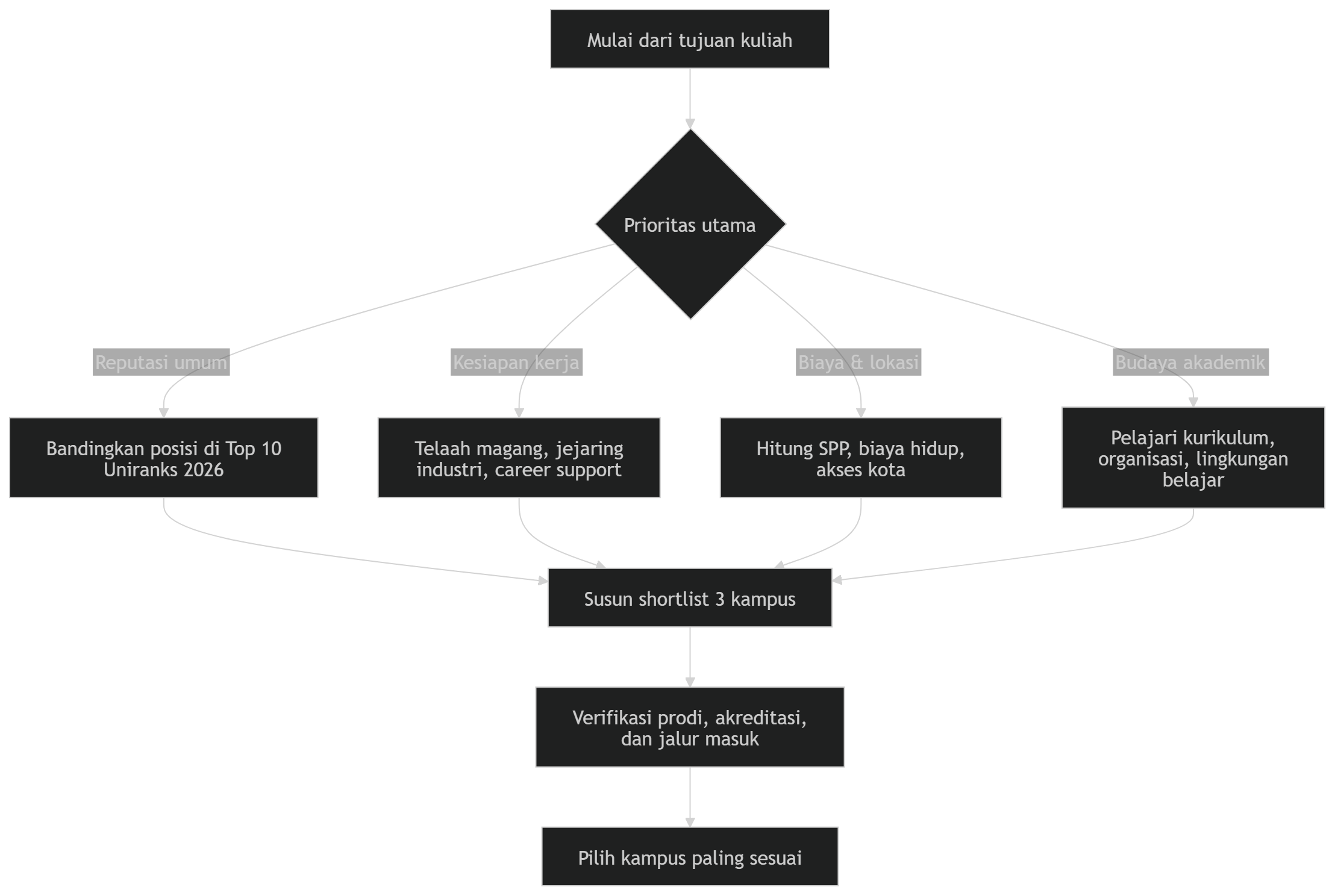
Cara Membaca Ranking PTS dengan Lebih Cerdas
Ranking seperti ini paling tepat dipakai sebagai filter awal, bukan sebagai keputusan akhir. Kami memandang daftar PTS terbaik versi Uniranks 2026 sangat berguna untuk menyusutkan pilihan dari puluhan atau ratusan kampus menjadi beberapa kandidat utama. Setelah itu, proses seleksi perlu diperdalam dengan membandingkan program studi yang benar-benar dituju, biaya kuliah dan biaya hidup, lokasi kampus, peluang magang, dukungan karier, kualitas sarana belajar, dan kecocokan budaya akademik.
Pembaca yang mengejar reputasi umum dan daya saing nasional dapat memulai dari lima besar. Pembaca yang mengejar persaingan skor paling ketat justru perlu memperhatikan kelompok peringkat 6 sampai 10, karena selisih di kelompok ini sangat kecil sehingga keputusan akhir sebaiknya ditentukan oleh kecocokan kebutuhan pribadi, bukan semata nomor urut. Sementara itu, pembaca yang mengutamakan identitas institusi dan lingkungan belajar bisa langsung menyusun shortlist berdasarkan karakter kampus yang paling sesuai dengan tujuan akademik dan arah karier masing-masing.
Rekomendasi Alur Memilih Kampus dari Daftar PTS Terbaik 2026

Peta Singkat Pemilihan Berdasarkan Kebutuhan
Jika target utama kami adalah reputasi ranking tertinggi
Fokus pertama paling logis adalah Telkom University dan Binus University, karena keduanya memimpin daftar dan sama-sama sudah berada di Asia top 400. Ini adalah dua nama yang paling dekat dengan puncak persaingan nasional dalam kategori PTS.
Jika target utama kami adalah kampus yang kuat dalam kelompok lima besar
Shortlist paling efisien adalah Telkom University, Binus University, Universitas Muhammadiyah Yogyakarta, Universitas Islam Indonesia, dan Universitas Ahmad Dahlan. Kelima kampus ini berada pada rentang peringkat Indonesia #11 sampai #24, sehingga secara posisi nasional terlihat paling menonjol di kelompok swasta.
Jika target utama kami adalah membandingkan kampus yang skornya sangat berdekatan
Perhatikan UMS, UDINUS, UMM, Mercu Buana, dan Gunadarma. Kelompok ini justru menarik karena gap nilainya sangat rapat, sehingga faktor non-ranking seperti prodi, biaya, lokasi, fasilitas, dan peluang karier akan jauh lebih menentukan hasil akhir pilihan.
FAQ PTS Terbaik Versi Uniranks 2026
Apa PTS terbaik di Indonesia versi Uniranks 2026?
Telkom University menjadi PTS terbaik versi Uniranks 2026 dalam daftar ini, dengan peringkat Indonesia #11, Asia #395, dan skor 74,2.
Apakah jarak Telkom University dan Binus University jauh?
Tidak. Jarak keduanya sangat tipis, hanya 0,03 poin pada skor UNIRANKS, dengan posisi Asia #395 untuk Telkom University dan #397 untuk Binus University. ([Uniranks][1])
Kampus Yogyakarta mana saja yang masuk lima besar?
Dalam daftar ini, kampus dari Yogyakarta yang masuk lima besar adalah Universitas Muhammadiyah Yogyakarta, Universitas Islam Indonesia, dan Universitas Ahmad Dahlan.
Apakah ranking Uniranks hanya menilai reputasi akademik?
Tidak. UNIRANKS menjelaskan bahwa metodologinya menilai berbagai aspek seperti student well-being, employability, academic quality, digital transformation, global reputation, innovation, serta menggunakan kombinasi AI data collection, third-party data, stakeholder insights, dan expert audits.
Kesimpulan
Daftar 10 PTS terbaik versi Uniranks 2026 memperlihatkan satu hal yang sangat jelas: kualitas kampus swasta di Indonesia tidak lagi bisa dibaca secara dangkal. Telkom University memang berada di posisi nomor satu, tetapi Binus University menempel sangat rapat. UMY, UII, dan UAD membentuk lapisan lima besar yang kuat, sementara UMS, UDINUS, UMM, Mercu Buana, dan Gunadarma membentuk klaster kompetitif dengan selisih skor yang sangat kecil. Karena itu, daftar ini paling bernilai ketika dipakai sebagai peta awal: cukup tajam untuk menyaring kandidat, namun tetap perlu dilanjutkan dengan evaluasi kebutuhan akademik, biaya, lokasi, dan arah karier secara lebih personal.








Leave a Comment